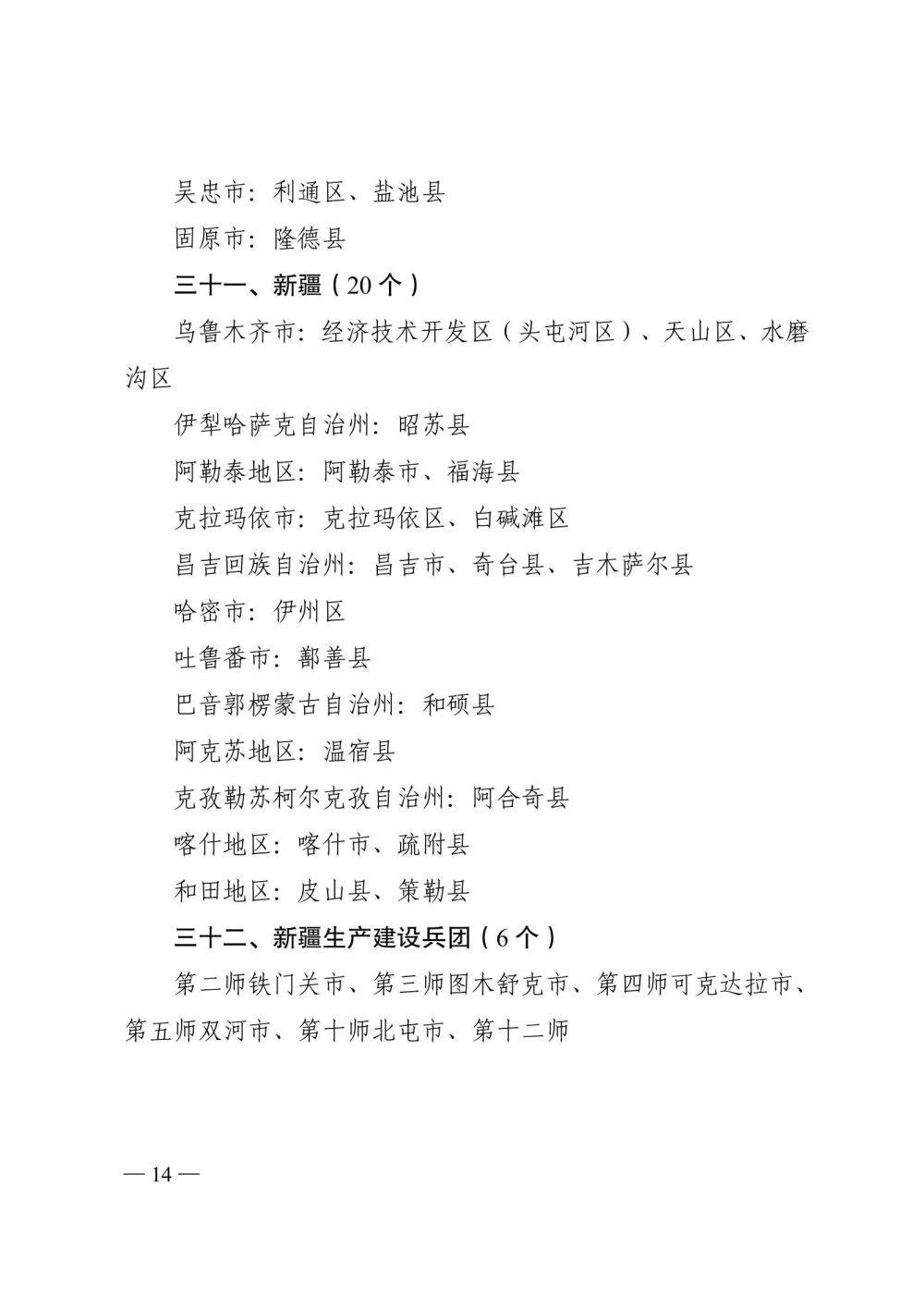
近日,教育部印发通知,公布2025年国家学前教育普及普惠县(市、区)名单。2025年第一批认定427个县(市、区)为国家学前教育普及普惠县。其中,天津、上海两个直辖市全域通过国家评估认定;内蒙古乌海市,江苏省无锡市、镇江市,浙江省杭州市、嘉兴市、金华市、丽水市、舟山市,山东省滨州市,海南省三沙市,四川省宜宾市,贵州省铜仁市,甘肃省嘉峪关市,新疆维吾尔自治区克拉玛依市、昌吉回族自治州、哈密市等16个市(州)全域通过国家评估认定。具体名单,一起来看——












通知要求——
各地要深入贯彻习近平新时代中国特色社会主义思想和党的二十届四中全会精神,严格落实《中华人民共和国学前教育法》《教育强国建设规划纲要(2024—2035年)》要求,锚定“十五五”时期“推动学前教育优质普惠发展”总目标,将学前教育改革发展全面纳入本地区“十五五”规划统筹推进,着力办好人民满意的学前教育。
要精准研判学前人口规模结构变化趋势,构建与人口变化相协调的基本公共教育服务供给机制,持续优化普惠性学前教育资源配置,切实保障适龄幼儿享有公平优质的学前教育。
要健全学前教育普惠保障机制,坚决落实学前一年免费教育民生政策,提升免费学前教育政策的群众获得感。
要牢固树立质量核心意识,严格遵循幼儿身心发展规律,全面落实以游戏为基本活动的要求,促进幼儿在游戏和生活中健康快乐成长,持续提升保教质量,推动学前教育从“幼有所育”向“幼有优育”迈进。

微信公众号截图
免责声明
凡本网站注明"来源:XXX(非每日甘肃网)"的作品,均转载自其它媒体,转载目的在于传递更多信息,并不代表本网站赞同其观点和对其真实性负责。如因作品内容、版权和其它问题需要同本网站联系的,请在相关作品刊发之日起30日内进行。
每日甘肃网对外版权工作统一由甘肃媒体版权保护中心(甘肃云数字媒体版权保护中心有限责任公司)受理,联系电话:0931-8159799。














